
01
9月2日起
美国全面终止免面签
自2025年9月2日起,美国国务院将全面终止疫情期间实施的签证续签“Dropbox”(面签豁免)政策。这也意味在海外办理续签的 H-1B、F-1、J-1、L-1 等大多数非移民签证申请人,将不再享有以往的免面签待遇,必须在美国驻外领事馆或大使馆进行面对面面试。仅个别外交、公务等特殊类别可能继续享有豁免。
具体情况如下:
90%以上非移民签证类别(如 H‑1B、L‑1、E‑1/E‑2、O‑1、F、J、M 等)将从今日起 不再允许免面谈续签,必须本人赴使领馆参加签证面试;
14 岁以下儿童和80岁以上老人的年龄豁免资格被取消,亦必须面谈;
拜登时代当年扩大至“过期 48 个月内可免面谈”的规定,在今年2月已缩回至“仅允许 12 个月续签”。
此次收紧将对广大中国申请人,特别是留学生、H-1B工作签证持有人、以及计划续签旅游/商务签证的群体,产生直接而深远的影响。

来源:https://travel.state.gov/content/travel/en/News/visas-news/interview-waiver-update-july-25-2025.html?utm_source=chatgpt.com
免面谈和续签网址:ustraveldocs.com/cn/zh/renew-visa
哪些签证类别将强制面谈
根据美国国务院官网公布的信息,从9月2日起,仅有极少数签证类别仍可适用免面谈续签:
✅ 仍符合免面谈续签的情况包括:
A类、G类、NATO类等政府或外交官员签证;
B1/B2(商务/旅游)签证,且在签证过期12个月内续签,申请人在上次或签时已满18周岁;
应在所居住地所属领事辖区递交签证申请,除非申请人被要求返回国籍国的使领馆办理;
十指指纹在上一张签证签发时已被采集;
原先的签证没有丢失、被盗或撤销;
申请人从未被拒签,除非拒签已被推翻或获得领事官员的豁免。 符合其他适用的资格要求;
特定情况下的 H-1B续签(雇主信息无变化)。
注意!即便符合上述条件,签证官仍拥有自由判断权,仍可能要求面谈。

❌ 不再适用于免面签的签证类别包括:
F类:学术型留学生签证
J类:交流访问学者签证
M类:职业技能培训签证
I类:记者与媒体签证
H-2A / H-2B / H-3:各类农业、劳工与实习签证
P-3:文化表演/娱乐签证等
H-1B官方说明:
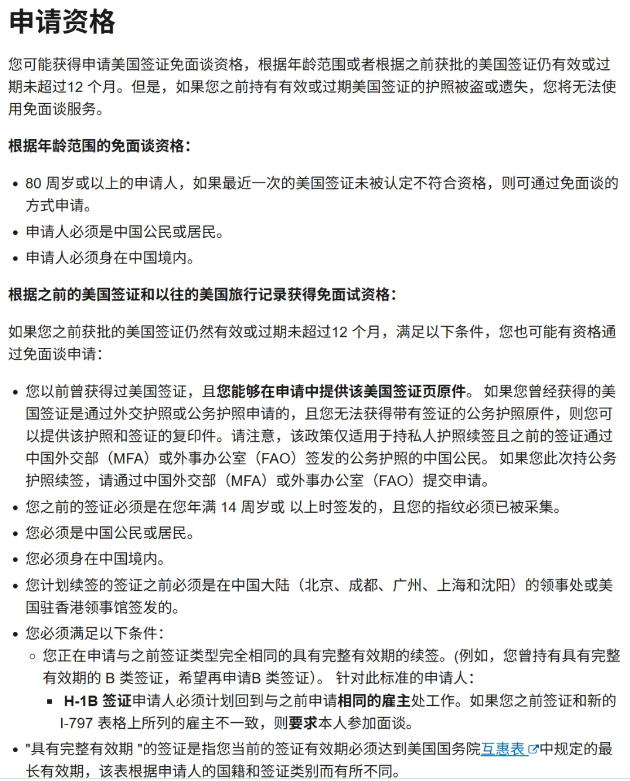
美国驻华使领馆官网针对H-1B的官方解释说明是,H-1B签证申请人必须计划回到与之前申请相同的雇主处工作,如果您之前签证和新的I-797表格上所列的雇主不一致,则要求本人参加面谈。
14岁以下儿童不再豁免面谈
14岁以下的儿童签证申请人将不再享有免面签资格。今后,无论年龄大小,只要申请人不属于上述极少数豁免群体,就必须本人到场面谈。
而此前,14岁以下及79岁以上人群大多可自动获得豁免资格。此项变更意味着,许多家庭赴美出行或送子女留学,需重新考虑签证办理安排。
对中国申请人的特别说明
美国驻华使领馆官网已同步更新政策页面,并明确申请人要符合以下所有条件,才可能申请免面谈续签:
是中国公民或中国居民,且人在中国境内;
上一次美国签证仍有效或过期未超过12个月;
上次签证是在14岁或以上时签发,且已录入指纹;
上次签证由北京、上海、广州、成都、沈阳或香港总领事馆签发;
本次申请的签证类型与上一次完全一致;
能提供旧签证的原始签证页作为证明材料。
此外,H-1B申请人如新旧雇主一致(I-797未发生变更),可尝试申请免面谈;但如经历H-1B Transfer或换雇主,必须参加面谈。

最新申请入口及信息请参考:https://ustraveldocs.com/cn/zh/renew-visa
申请免面谈的操作流程提醒
在线填写并提交 DS-160 表;
登录签证预约系统,回答资格问题,系统将自动评估是否符合免面签条件;
若评估通过,系统将生成“免面谈确认信”;
将确认信、DS-160确认页、护照、签证照片及所有支持性文件提交至所选中信银行收件点;
若材料齐全且符合标准,无需面谈,但领馆仍保留“要求面谈”的权力。
⚠️ 提交材料需完整、准确,避免无关文件;一旦被拒或延迟,重新申请将耗费更多时间与精力。
02
身份困境步步紧逼
抓住“双递交”的末班车
美国宣布终止免面签政策,这意味着国际学生和专业人士在续签时,必须面对面试审核。时间与金钱成本陡增不说,更大的挑战在于每一次续签都可能面临拒签风险。对F-1学生与H-1B持有人而言,这无疑让身份焦虑加剧。
换句话说,没有绿卡,留美身份就始终悬在半空:
H-1B群体:有效期至多6年,身份与雇主强绑定,一旦失业或跳槽,便立刻陷入险境。
F-1学生:从OPT到绿卡往往是一场“十年马拉松”,排期与政策变动让前途充满不确定性。
免面签终止的信号已经很明确——每一次续签都是一次“重新审核”,不稳的身份将年复一年地被放大。要彻底摆脱这种困境,绿卡已成为留美家庭的核心选择。
尤其值得关注的是,美国EB-5新法下的预留签证类别仍处于无排期的关键窗口期。申请人可享受“双递交”福利:
同时提交I-526E与I-485,不仅确保过渡期间的合法居留与工作,更能为即将超龄的子女实现CSPA锁龄。
然而,这一福利与排期紧密绑定。一旦预留签证通道出现排期,“双递交”即刻失效;更严峻的是,USCIS已将锁龄标准从“表B”调整为“仅以表A”为准。在美申请人必须尽快利用“双递交”提交申请,因为只要递交获接收,就能锁定年龄,即便后续排期倒退,CSPA依然有效。
这意味着,未来一旦排期到来,子女锁龄福利将同时消失。能否在排期前及时递交,直接决定了家庭的未来身份安全。
然而,随着申请人数量持续攀升,已让移民局意识到排期随时可能卷土重来:城市 TEA 项目排期能长达 10 年,乡村项目因配额占比大,尚有余量,但随着申请激增,也将在不久的将来面临排期压力。
若留美家庭希望快速解决身份问题,目前已进入窗口期的倒计时阶段。
如果您想了解更多新法 EB-5 项目详情,敬请致电免费咨询热线,我们将为您定制专属移民方案。